Skip to content
A ONE DAY PROJECT
About
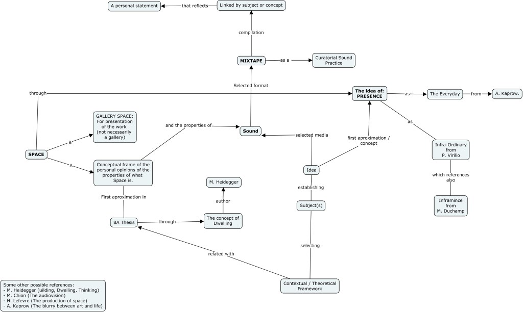
Mapping about sound projects.
October 2, 2014
Written by:
Andrea Coyotzi Borja
Leave a comment
Δ
This site uses Akismet to reduce spam.
Learn how your comment data is processed.
←
Telling someone I was doing to him something, doing something else. This person asking but when are you doing the other thing? expectation right?
Taking grey hair from my head.
→
Loading Comments...
Write a Comment...
Email (Required)
Name (Required)
Website
Comment
Subscribe
Subscribed
A ONE DAY PROJECT
Sign me up
Already have a WordPress.com account?
Log in now.
A ONE DAY PROJECT
Subscribe
Subscribed
Sign up
Log in
Copy shortlink
Report this content
View post in Reader
Manage subscriptions
Collapse this bar
Leave a comment